欢迎访问beat365vip官网登录入口网站!

当前位置: 网站首页 >> 员工动态 >> 正文

员工动态

公司八项成果荣获第十一届内蒙古自治区哲学社会科学奖

时间:2025-11-10 15:29   浏览数:次  


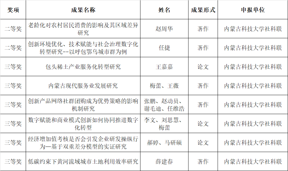
近日,内蒙古自治区社会科学界联合会发布《关于第十一届内蒙古自治区哲学社会科学奖评选结果的公示》,公司教师8项科研成果获奖,其中二等奖2项、三等奖6项,创近年最好成绩,充分展现了公司哲学社会科学研究的实力和活力。



此次获奖成果涵盖经济学、管理学、社会学等多个领域,紧扣国家重大战略和自治区、包头市发展需求,既有理论深度,又有实践价值。学院未来将持续推进有组织科研,鼓励跨学科协同攻关,力争产出更多高水平成果,为自治区经济社会发展贡献力量。


上一条:公司参加内蒙古自治区哲学社会科学重点研究基地负责人、首席专家培训班

下一条:黄河“几字弯”发展研究基地召开小型月度学术讨论会